.jpg) |
|
Draaibare raamantenne
met ingebouwde versterker |
| In donkerbruin geverfde aluminium
behuizing met houten voet. De draaibare raamantenne
(twee wikkelingen) is
van goudkleurig
geëloxeerd
aluminium. Het draaiplateautje van de antenne is gemaakt van
rood plastic. |
.jpg) |
| Dit plateautje wordt van binnenuit
verlicht door twee lampjes. |
| Doordat de antenne voornamelijk de
magnetische component van het antennesignaal ontvangt,
wordt een groot deel van de storingen tegengehouden. De
ingebouwde versterker versterkt het antennesignaal
behoorlijk, waardoor ook binnenshuis een goede ontvangst
mogelijk is. |
| Dit type antenne was vooral populair
in België en Frankrijk. |
| Itax begon als Etablissements Robert
Defossez in 1921. Het bedrijf was gevestigd in Brussel en
maakte radiocomponenten en radio's in de jaren '30, '40 en '50. |
|
| Serienummer |
19458 |
 |
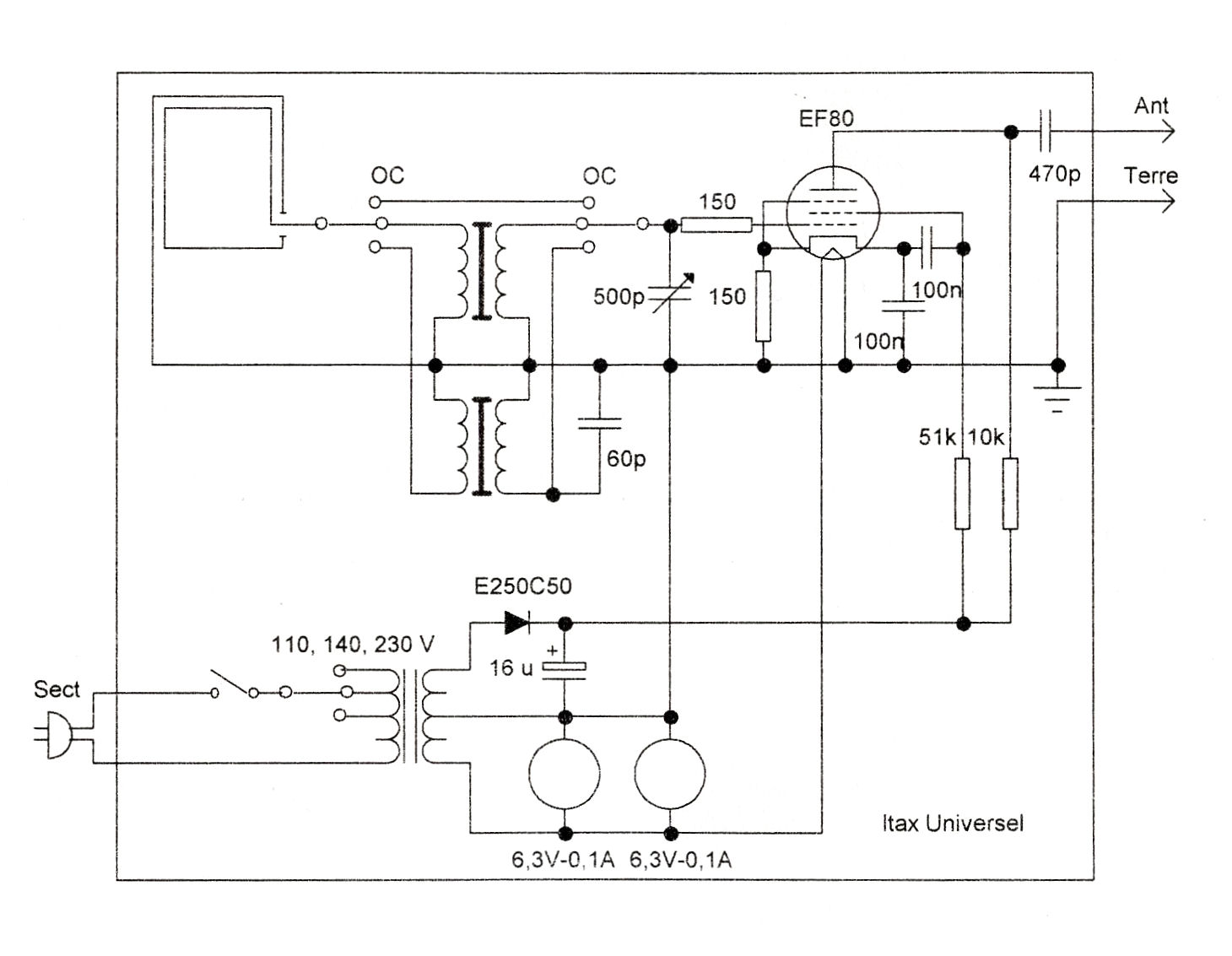
Klik op de
buis voor meer informatie |
 |
Klik op het
schema om te vergroten |
| Gemaakt in |
± 1959 |
| Aangeschaft in
|
2012 |
| Afmetingen (h x b x d) |
28,5 x 30 x 13,5 cm |
| Voltages |
110-245 volt |
|
.jpg) |
|
Achterzijde |
|
Nadat het apparaat aangesloten is op het
lichtnet, de twee stekkers aan de achterzijde aangesloten zijn
op de antenne- en aardbus van een radiotoestel en een zender is
gevonden op de radio kan daarna de Itax antenne
worden afgestemd door middel van de rechter knop. Door de
antenne in de juiste stand te draaien kan nog worden
bijgeregeld. |
.jpg) |
|
Voorzijde |
|
Naast de afstemknop zit een
golflengteschakelaar voor korte, midden- en
lange golf (OC, PO en GO). Met de rode knop op het
draaiplateau kan de antenne in de juiste richting gedraaid
worden. |
|